當牙齒出現蛀洞,選擇哪種補牙材料是患者較為關心的問題之一。事實上,沒有一種材料是「最好」的萬能答案,關鍵在於「適合」——適合牙齒的位置、缺損的大小、您的美觀需求以及預算。目前,臨床上的主流選擇主要有三種:復合樹脂、玻璃離子水門汀和銀汞合金。了解它們的特點,才能與牙醫共同做出明智決策。

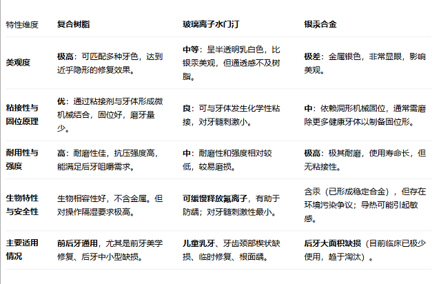
為了幫助您快速把握核心區別,我們先將三種主流材料的關鍵特性對比如下:

深入解析:如何根據你的情況做選擇?
復合樹脂:美觀與功能的平衡之選,當前絕對主流
復合樹脂是目前應用較廣泛的補牙材料。它由玻璃或石英填料與樹脂基質構成,其較大優勢在於卓越的美學性能和強大的粘接力。
優點:顏色可與天然牙高度匹配,並能分層塑形,恢復牙齒自然形態;粘接技術微創,能大程度保留健康牙體;強度足以承受一般咀嚼力。
註意:操作過程對隔濕(保持牙齒幹燥)要求極為嚴格,否則易脫落或繼發齲壞;復雜大面積缺損可能更適合高嵌體修復。
玻璃離子水門汀:溫和的「保護型」材料
玻璃離子是一種生物相容性出色的材料,其核心優勢在於化學粘接性和氟釋放能力。
優點:對牙髓刺激極小,尤其適合接近牙髓的深齲墊底;長期釋放氟離子,有助於預防補牙邊緣再次蛀牙;操作簡便。
註意:美觀度和機械強度低於樹脂,通常不作為前牙美觀修復或後牙主要承力區的首選。但其改良型「樹脂加強型玻璃離子」性能有所提升。
銀汞合金:幾乎退出歷史舞臺的「老兵」
銀汞合金曾因其堅固耐用、成本低廉被廣泛使用數十年,但缺點在現代牙科觀念下日益凸顯。
優點:極高的耐磨性和強度,使用壽命長。
致命缺點:極不美觀;為獲得固位需大量磨除健康牙體;導熱導電可能導致術後敏感;主要成分汞的環境與健康爭議。目前,在絕大多數正規診所已被更先進美觀的材料取代。
總結:與您的牙醫共同決策的關鍵點
選擇補牙材料時,應與您的牙醫重點溝通以下幾點:
牙齒位置:前牙首選美觀的復合樹脂;後牙首選堅固的復合樹脂或嵌體;頸部缺損或兒童乳牙可考慮玻璃離子。
齲壞大小與深度:淺中層齲壞,樹脂是絕佳選擇;非常深的蛀牙,醫生可能建議用玻璃離子墊底後再用樹脂修復。
美觀要求:對笑容美觀度要求高者,復合樹脂是唯一選擇。
經濟預算:樹脂和玻璃離子費用通常高於傳統銀汞,但樹脂的性價比和綜合性能高。

溫馨提示:復合樹脂憑借其優異的綜合性能,已成為當今絕大多數補牙情況的首選材料。需註意的是,讓牙醫在詳細檢查後,根據您的具體齲壞情況、口腔環境和個人需求,推薦合適的材料與方案。一次成功的補牙,是精準材料科學與醫生精湛技術的完美結合。
深港市民即日起至2026年2月28日前 前往深圳愛康健口腔醫院或12間愛康健齒科連鎖門店即享參與以下優惠:美國常規樹脂補牙首顆半價(原價300元/顆;其他補牙7.5折;非牙髓治療,每個客戶只能享受一次首顆半價)、超聲波保健洗牙 60元/次、菌斑導向專業潔牙158元/次、根管治療 8.5折、牙周治療8折、牙周刮治首顆半價(原價300元/牙,第二顆起按門店優惠執行)、尚白冷光美白牙 980元/全口、生物合金烤瓷牙 880元/顆、鋯美全瓷牙 1680元/顆、格萊美全瓷牙 2580元/顆、E·max美學瓷貼面 1980元/顆、特價進口種植牙 3680元/顆、美國皓聖種植牙5980元起/顆、瑞典Neoss親水種植牙 6980元起/顆、半口美國進口種植牙 42500元起、半口瑞典進口種植牙 64900元起,青少年金屬托槽矯正 8800元起,成人金屬托槽矯正 12800元起、時代天使comfos隱形矯正 18800元起、Spark臻美聯合矯正 39000元起,如您想約愛康健口腔洗牙,請通過以下方式進行在線掛號登記即可!
————————————
在線預約<-愛康健齒科連鎖門店->掛號方式如下:
WhatsApp:+86 14775988935
香港官方熱線:00852-62157070
大陸咨詢熱線:0755-61302632
愛康健香港官網【在線預約掛號】
————————————
愛康健口腔醫院被香港政府指定使用香港長者醫療券深圳牙科機構
2024年8月5日,香港衛生署攜手深圳愛康健口腔醫院等五家醫療機構,於香港特區政府總部,正式簽署「長者醫療券大灣區試點計劃」服務協議。希瑪醫療集團主席林順潮教授、愛康健口腔集團總經理李春山、希瑪醫療集團首席策略及投資總監陳永基代表出席,共同見證這一重要時刻。在醫務衛生局局長盧寵茂教授的見證下,李春山總經理與香港衛生署署長林文健醫生順利完成了長者醫療券服務協議的簽字儀式,標誌著合作新篇章的開啟。

從8月14日起,符合資格申領醫療券的香港長者將可在深圳愛康健口腔醫院使用醫療券支付門診醫療護理費用。羅湖愛康健口腔醫院提供包括牙齒檢查、洗牙、脫牙、補牙、種植牙、烤瓷牙、活動牙、牙周病治療、根管治療、高嵌體等在內的多項牙科門診醫療護理服務,均可使用長者醫療券支付。這一服務覆蓋了長者常見的牙科需求,為他們在大灣區享受高質量的牙科服務提供了便利。